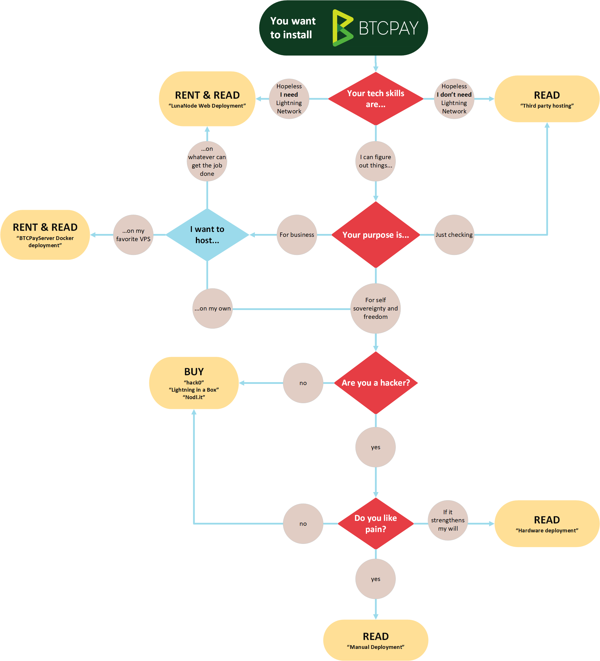
# デプロイ方法の選び方
利用できる デプロイ方法 は複数ありますが、いずれも 同じ BTCPay Server ソフトウェア を使います。BTCPay は無料のオープンソース暗号資産決済プロセッサであるため、ユーザー向けに多様なデプロイ方法をサポートしています。最適な方法は ユースケース によって異なります。
ビジネス向けのデプロイ方法は、セットアップ、メンテナンス、サポート、価格などで変わります。自分のサーバーで セルフホストの BTCPay を運用することも、サードパーティホスト を利用することもできます。セルフホストでは、無制限のストア接続や Lightning Network の利用だけでなく、他者向けの決済プロセッサとしても運用できます。
BTCPay はノンカストディアルな請求システムであり、資金管理における第三者の介在を排除します。BTCPay の支払いはあなたのウォレットへ直接送られます。秘密鍵がサーバーにアップロードされることはありません。つまり サードパーティ BTCPay ホストはユーザー資金を管理せず、BTCPay ソフトウェアのインスタンスをホスティングしているだけです。

注意
手動デプロイとハードウェア構築は本番環境には推奨されず、構築に関する技術知識が必要です。
# 最適な方法を選ぶために、次の点を検討してください:
| デプロイ方法 | 難易度 | 本番/開発 | 全機能 利用可否 | 月額の目安 費用 |
|---|---|---|---|---|
| Lunanode 1-click install | 簡単 | 本番 | はい | $10 |
| Voltage-Cloud 1-click install | 簡単 | 本番 | いいえ | $10-$30 |
| Clovyr 1-click install | 簡単 | 本番 | はい | $20 |
| サードパーティホスト これは何ですか? | 簡単 | 本番 | ホスト: はい 利用者: いいえ | プロバイダーにより 無料 または 有料 |
| ハードウェア / クラウド提供サービス: - embassyOS (opens new window) - Lightning in a Box (opens new window) - Nodl.it (opens new window) - Nodl.cloud (opens new window) - Voltage.cloud (opens new window) | 簡単〜中程度 | 本番 | はい | プロバイダーにより変動 |
| 仮想専用サーバー(VPS): OpenVZ は非対応 - LunaNode (opens new window) - Microsoft Azure - Digital Ocean (opens new window) - Google Cloud - その他の VPS (最小要件) | 中程度〜難しい | 本番 | はい | $10-70 プロバイダーにより変動 |
| 手動デプロイ: - コマンドラインからインストール (opens new window) - Docker イメージを使わずビルド | 非常に難しい | 開発 | はい | コンポーネント + 電気代 |
| ハードウェア 構築: - Raspberry Pi 4 - Hack0 - LightningInABox | 難しい | 開発 | はい | コンポーネント + 電気代 |
注記:
- OpenVZ を使用する VPS プロバイダーはサポートされません。
- Fast Sync (opens new window) は多くのデプロイで初回同期時間の短縮に利用できます。